Granite and Ceramic tiles – Substance Designer

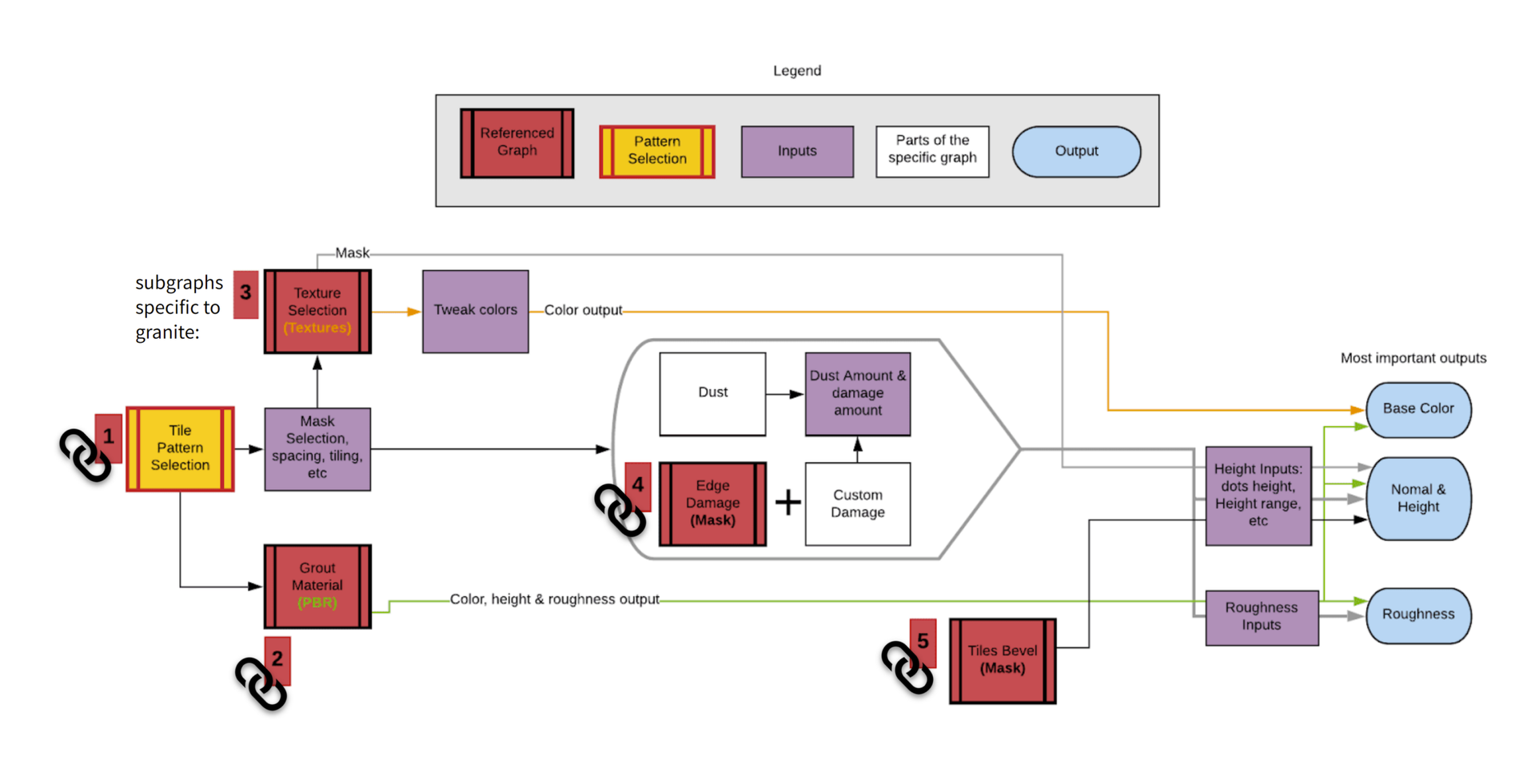
Granite created from one single Substance Designer Graph.

The different types of granite were studied and the corresponding basecolor textures were created in sub-graphs

There are several other sub-graphs, for the type of bevel, the tiling pattern etc., that are re-used in other graphs.

There are also sub-graphs specifically adapted to the granite material such as the one for the damage, which was created after studying the way granite gets damaged over time. 

 

 

 

Ceramic Tiles created from one single Substance Designer Graph.

The ceramic tiles were categorized depending on the type of the finish, (glazed, unglazed, polished, honed-satin finish, structured surface) and there is a sub-graph for each type. 

There are several other sub-graphs, for the type of bevel, the tiling pattern etc., that are re-used in other graphs.

There are also sub-graphs specifically adapted to the ceramic material such as the one for the damage, which was created after studying the way ceramic tiles get damaged. 

With this graph, one can create virtually any design of ceramic floor tiles (including designs that are imitating other materials).

To test its versatility, I tried recreating materials from product catalogs, just by tweaking the exposed parameters.

Replicating catalogue materials using this graph

Example of a sub-graph:

Procedural patterns for tiles.

Categorized depending on the number of different tile shapes they include. 

The patterns have been created taking into account the sizes, shapes, proportions etc. that are available in the market and have been named accordingly.